Building Commence: Developing a Contextually Intelligent Chatbot for an Enhanced User Experience
Chatbots have evolved far beyond simple query responders, transforming into intelligent virtual assistants that redefine digital interactions. In building Commence, we were inspired by John McCarthy’s perspective: “The ultimate goal of AI is not merely machine intelligence but creating systems that can understand and respond to human needs.” Guided by this philosophy, we designed Commence to provide not just answers, but contextually aware responses that adapt and respond intelligently.
In this article, we explore the technical foundations of Commence, highlighting the design choices and core components that enable its efficiency, precision, and responsiveness. We’ll examine its advanced features -adaptive chunking, dynamic classification, and a memory system-that work together to create a seamless, intuitive experience, offering users an assistant that truly understands their needs.
What is Commence?
Commence is a web-based chatbot built to leverage Commencis’ internal knowledge base, enabling it to assist website visitors with comprehensive, contextually relevant information. By combining efficient information retrieval with a robust memory component, Commence provides users with a smooth, personalized experience that enhances engagement and usability.
Development
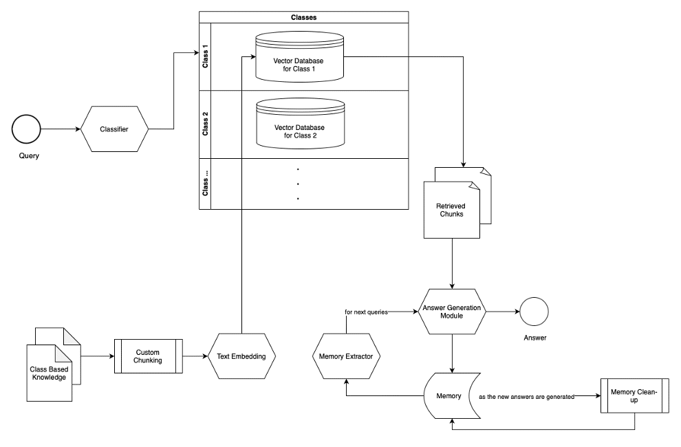
a. Knowledge Base and Optimized Retrieval System
Building a responsive and precise retrieval system was essential for Commence, given the extensive scope of our knowledge base. After laying a foundation of answers related to chatbot functionality, we developed a structured approach to align relevant data with user queries effectively. Our primary goal was to ensure that Commence could reliably answer queries within its scope and avoid producing irrelevant responses.
We structured the knowledge base by dividing it into smaller, semantically meaningful documents that correspond to specific content areas. This segmentation enabled the chatbot to navigate large datasets with accuracy, improving response time and precision. The class system we implemented maps queries to these document segments, ensuring that user inquiries are directed to the most relevant content. For instance, queries about company policies are routed exclusively to policy-specific documents, while technical questions are sent to troubleshooting resources.
To further enhance retrieval accuracy, we developed a custom chunking system. Instead of applying a one-size-fits-all approach, our chunking strategy is adaptive. Each document has unique characteristics—some are concise and require larger chunking for broader context, while others contain dense, nuanced information that benefits from finer chunking for pinpoint relevance. An intelligent agent within the system dynamically selects the best chunking approach for each document, optimizing segmentation to match content type and usage needs. This structured, agent-driven chunking method not only keeps response times low but also ensures that retrieval pulls the most contextually appropriate information.
b. Classification and Answer Generation
To manage user queries effectively, we implemented a classification module that assigns each query to the appropriate document class. This classification directs the query to a relevant data flow, allowing for quick access to pertinent information.
Once classified, the system retrieves related chunks and sends them to the answer-generation module. Our design uses independent language models tailored for each class, allowing prompt customization for each specific query type. This modularity improves flexibility and enhances debugging, as each generation module can be refined independently. For example, a product inquiry uses a prompt fine-tuned for product details, while a troubleshooting question engages a separate, context-specific model and prompt. This setup has proven crucial for maintaining answer consistency across diverse query types.
c. Memory System
To further enhance conversational flow, Commence incorporates a memory system. The system retains details from recent interactions within the ongoing session, ensuring that the chatbot provides contextually relevant follow-up answers without redundancy. By focusing on recent interactions, the memory system enabled chatbot to avoid confusion that could be caused by outdated details. This enhances the conversational experience by maintaining a natural flow, even in complex, multi-step exchanges.
This approach makes conversations more personalized, as Commence can recall previous exchanges, respond to follow-up questions, and create a sense of continuity.
With all the processes explained above, a simplified flow looks like below:
Testing and Debugging
To ensure that Commence delivers consistent, high-quality interactions, we undertook a rigorous testing process with a focus on key areas:
- Class Assignment Accuracy: We scrutinized the classification module’s performance, checking that user queries were consistently mapped to the correct class. Misclassifications often led to irrelevant or “empty” responses, where the chatbot fails to answer questions, it should recognize. To improve accuracy, we fine-tuned our classification prompts, minimizing such errors.
- Chunk Retrieval Accuracy: By reviewing retrieved chunks, we ensured that responses consistently pulled the most relevant data from our knowledge base. This included examining our document structure to confirm alignment between query classifications and corresponding content, thereby reducing the risk of retrieving unrelated chunks.
- Answer Consistency and Style: We monitored the generation module for tone, clarity, and coherence in responses. Each language model was adjusted to maintain a consistent style across different query types. This prompt refinement was essential for delivering a uniform, professional tone that aligns with Commencis’ brand voice, enhancing the user experience.
Conclusion
Commence is the result of an integrated approach to knowledge management, adaptive chunking, modular classification, and memory system. Through this development journey, we’ve built a chatbot that is both precise and flexible, providing context-aware, efficient answers that meet user needs. We look forward to seeing how Commence transforms website interactions, making them more engaging, intuitive, and valuable for our users.
If you’d like to learn more about how Commence can enhance your business, please contact our team. We’d be delighted to discuss how our chatbot can bring intelligent, seamless support to your customers.
FAQ
Commence is a contextually intelligent chatbot developed by Commencis. It’s designed to deliver fast, accurate, and relevant responses by understanding user intent and pulling information from structured internal knowledge sources.
Unlike simple rule-based or FAQ bots, Commence uses advanced techniques like semantic chunking, query classification, and session memory. This allows it to deliver multi-turn, context-aware conversations that feel more natural and human-like.
Commence uses a classification engine to understand the user’s intent and route the query to the correct knowledge domain. A domain-specific language model then retrieves and generates accurate, reliable responses based on internal data.
The chatbot includes short-term memory functionality that allows it to maintain context throughout a conversation. This means users can ask follow-up questions without repeating themselves, creating smoother, more human interaction.
Commence offers users relevant answers with minimal effort, supports seamless multi-step conversations, provides faster access to trusted information, and features a modular, scalable architecture that’s easy to update and maintain.
Commence was built on the belief that artificial intelligence should enhance—not replace-the human experience. Its development was guided by a commitment to creating a tool that’s both technically advanced and genuinely useful in real-world business environments.
Reading Time: 5 minutes
Don’t miss out the latestCommencis Thoughts and News.
Dorukhan Arslan
Engineering Manager
Ece Unal
Software Engineer
